设为首页 | 加入收藏
微信图片_20251126171320.jpg
驰援河南,纺织服装企业累计捐资捐物超2.17亿元(附捐赠名单)
文章来源:纺织服装周刊 2021-07-26


  本刊记者-郝杰 

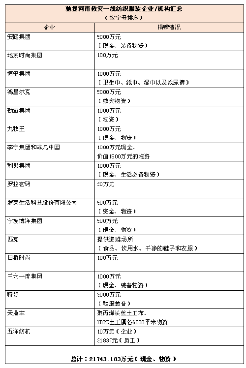
  河南暴雨牵动着亿万国人的心。广大纺织服装企业闻讯而动,以强烈的责任感和担当精神迅速响应,以各种形式开展捐资、捐物与社会各界一道驰援河南。据不完全统计,截至目前已经有15家纺织服装企业和机构向灾区捐款捐物,总额达到2.17亿元。
  李宁集团、非凡中国
  在了解到防汛救灾具体需求之后,李宁集团、非凡中国通过全国妇联中国妇女发展基金会共同捐赠1000万元现金和价值1500万元的物资,配合当地政府,重点用于受灾群众和一线救援人员的生活保障、灾区健康防疫和灾后恢复与重建工作。目前,现金和物资都已捐赠到位,首批物资已经装车完毕,准备运往河南灾区,我们在行动!同舟共济,救灾复产,河南一定行!
  九牧王
  一方有难,八方支援,九牧王心系受灾群众,7月22日公司紧急决定,九牧王股份有限公司携旗下品牌九牧王、FUN、ZIOZIA向河南捐赠现金及物资合计1000万元,用于保障当地群众人身安全、生活需求及支援灾后恢复工作。
  九牧王全力支持抗洪救灾工作!向所有驰援一线的救灾官兵及救援机构致敬!天灾无情人有情,希望这一份支持能够为灾区同胞带来一份温暖,为抗灾及灾后重建带来一份力量!郑州加油,河南加油,让我们风雨同舟,携手共渡难关!相信一切都会好起来!
  利郎集团
  利郎集团通过河南慈善总会向灾区人民捐赠现金及生活必备物资共计1000万元。
  天鼎丰
  得知部分地区受灾严重,天鼎丰立即行动,紧急调拨物资发往受灾地区,助力防汛抢险救灾及灾后重建。本次天鼎丰共调拨聚丙烯长丝土工布和HDPE土工膜各6000平米物资,主要用于灾区的水利工程和大坝防渗工程,首批物资已于7月22日从天鼎丰山东生产基地出发,运往郑州市上街区。天鼎丰也将持续关注河南汛情,全力助力政府与社会各界抗险救灾。
  罗莱生活科技股份有限公司
  中国家纺企业罗莱生活科技股份有限公司捐赠 500万元资金物资用于河南防汛抗洪。
  地素时尚集团
  中国女装品牌 Dazzle 的母公司,地素时尚集团宣布向河南省慈善总会捐款 100万元,用于保障当地群众的人身安全和紧急采购救灾物资。
  日播时尚
  7月22日,日播时尚紧急通过河南省慈善总会捐助人民币100万元,全力帮助当地开展救灾救援工作。此次,日播时尚第一时间火速驰援河南,再次用行动践行了公司“生态发展、敬天爱人”的经营理念。灾难当前,公司向奋斗在救灾一线的工作人员致敬,也为受灾群众祈愿平安健康。
  同时,日播时尚表示会持续关注救灾进展情况,将全力调动公司各项资源,最大程度帮助防汛救灾。相信在社会各界的共同努力下,守望相助,风雨同舟、众志成城,一定能够共渡难关,河南加油!
  五洋纺机
  连日来,河南特大暴雨自然灾害,牵动着五洋员工的心。五洋纺机员工纷纷捐款,表达爱心。至7月22日,继五洋公司向河南灾区捐款10万元后,五洋419名员工个人捐款计31837元。五洋员工的义举,体现了“一方有难八方支援”和“大爱无疆”的高尚情操,也体现了五洋员工积极响应公司号召的响应力、执行力和团结奉献的精神风貌。
  公司董事长王敏其代表河南灾区感谢全体五洋人的捐赠与大爱!祝福河南同胞早日战胜洪灾,建设美好家园!祝全体五洋人心有大爱,阖家幸福!
  罗拉密码
  深圳罗拉时尚集团创办人、罗拉密码品牌创始人、中国著名服装设计师罗拉,第一时间与河南省服装行业协会取得联系,了解了灾情之后,罗拉密码响应协会呼吁,紧急召开公司会议,随即决定通过深圳市关爱行动公益基金会捐款30万,驰援河南,共度难关。“为了加快控制洪灾,确保灾后重建准备,树立民众对这座城市的信心,重新回归正常生活,我们就有一份力出一份力吧。”罗拉表示。
  天灾无情人有情,希望这份支持能够为河南同胞带来一份温暖、为抗灾及灾后重建带来一份力量!郑州加油,河南加油,让我们风雨同舟,携手共渡难关,相信一切都会好起来!
驰援河南救灾一线纺织服装企业/机构汇总
(按字母排序)
  信息来源:各企业微博
  综合整理:《纺织服装周刊》
 
《纺织服装周刊》版权及免责声明:
1、凡本网注明“来源:纺织服装周刊”的所有作品,版权均属于纺织服装周刊,未经本网授权,任何单位及个人不得转载、摘编或以其他方式使用上述作品。已经获得本网授权使用作品的,应在授权范围内使用,并注明“来源:纺织服装周刊”。违反上述声明者,本网将追究其相关法律责任。
2、如因作品内容、版权和其它问题需要同本网联系的,请在30日内进行。有关作品版权事宜请联系:010-85229892
 
相关文章
更多资讯
组织架构 | 版权声明 | 订阅中心 | 联系我们 | 诚聘英才 | 关于我们 |
信息网络传播视听节目许可证 0200 版权所有 《纺织服装周刊》杂志社 技术支持 中国纺织经济信息网
京ICP备11016217号-19 京ICP备11016217号-23 京ICP备11016217号-26
京公网安备 11010502048248号 京公网安备 11010502048247号 京公网安备 11010502048245号