设为首页 | 加入收藏
微信图片_20251126171320.jpg
力克致力于实现联合国可持续发展
文章来源: 2023-08-03


  在将企业社会责任(CSR)政策作为新战略支柱之一的三个月后,力克(Lectra)加入了联合国全球契约组织(United Nations Global Compact),为实现更可持续的未来做出贡献。
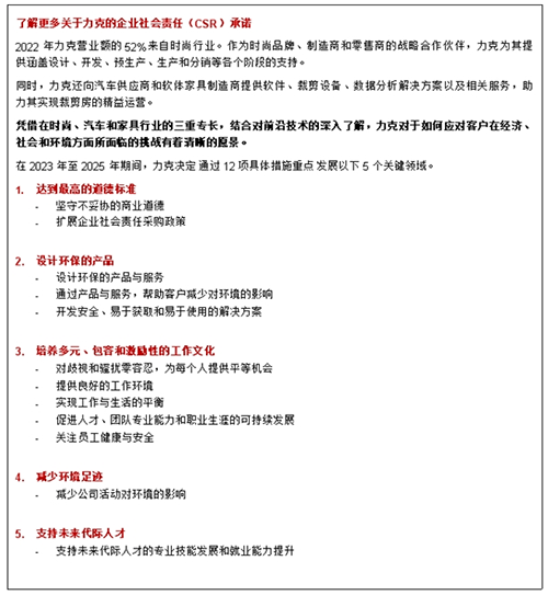
  (法国巴黎,2023年8月2日) — 力克通过提供先进的数字化解决方案,助力时尚、汽车和家具公司向更高效、更可持续的工业4.0转型。今年2月,力克将企业社会责任政策确定为新战略支柱之一,并提出了新的2023-2025年优先事项,作为其新发布的发展规划的一部分。此次加入联合国全球契约组织,彰显了力克对达成联合国可持续发展目标的承诺。
  对此,力克董事长兼首席执行官Daniel Harari表示:“企业社会责任一直是力克关注的重点领域。依托愈加坚定和明确的政策,我们始终全力以赴,为我们的客户、员工以及整个公司提供支持。在制定新的发展规划时,我们将企业社会责任视为战略支柱之一,并明确了五个主要优先事项:遵守最高道德标准、设计环境友好的产品、促进多元包容和激励性的工作文化、减少集团的环境足迹,以及支持未来代际。”
  在过去几年中,力克进一步深化了其企业社会责任倡议。自1973年成立以来,力克始终秉承道德规范,从未收到违反道德标准的投诉。自2018年起,力克建立起了强大的反腐败体系。2011年,力克实施了企业社会责任采购准则,涵盖了2022年98%的工业采购(不包括于2021年6月收购的格柏科技)。2023年,新的企业社会责任采购准则将扩展至格柏的供应商。力克的目标是到2025年,将该准则推广至90%的工业供应商。此外,力克倾向于本地采购和生产,其位于美国康涅狄格州的新工厂便是这一倡议的典范。
  此外,纺织品在裁剪过程中产生的二氧化碳排放量占总排放量的90%,因此力克致力于为客户提供优化耗材使用的解决方案。力克的裁剪设备可节省5%至10%的材料。为了更好地向消费者提供产品的真实性和可追溯性信息,力克还扩展了其软件解决方案的材料追溯功能,其近期收购的TextileGenesis就具备此功能。力克承诺到2025年,在其新设备平台上系统地采用生态设计原则,以减少对环境的影响。
  “力克的企业社会责任战略完全符合联合国全球契约对于反腐败、人权、劳工和环境的要求,并与多个联合国可持续发展目标相一致。下一步,我们将践行这些承诺。时尚、汽车和家具行业正经历重大变革,我们必须始终以尽可能负责和可持续的方式推动变革,无论是在公司内部还是与客户合作。”力克董事长兼首席执行官Daniel Harari总结道。


  关于力克
  作为时尚、汽车和家具行业的主要参与者,力克勇往直前,充满激情,通过提供领先技术以推动工业4.0革命。
  力克提供涵盖软件、设备、数据和服务为一体的工业智能解决方案,以助力客户实现数字化转型。我们帮助客户突破工业创新边界并释放潜能。力克的核心价值观时刻激励着我们的2500名员工:做思维开阔的思考者、值得信赖的合作者与富有激情的创新者。
  力克成立于1973年,2022年营业收入为5.22亿欧元。公司的股票在泛欧证交所上市交易 (代码:LSS) 。
  欲了解更多信息,请访问 www.lectra.com。
 
《纺织服装周刊》版权及免责声明:
1、凡本网注明“来源:纺织服装周刊”的所有作品,版权均属于纺织服装周刊,未经本网授权,任何单位及个人不得转载、摘编或以其他方式使用上述作品。已经获得本网授权使用作品的,应在授权范围内使用,并注明“来源:纺织服装周刊”。违反上述声明者,本网将追究其相关法律责任。
2、如因作品内容、版权和其它问题需要同本网联系的,请在30日内进行。有关作品版权事宜请联系:010-85229892
 
相关文章
更多资讯
组织架构 | 版权声明 | 订阅中心 | 联系我们 | 诚聘英才 | 关于我们 |
信息网络传播视听节目许可证 0200 版权所有 《纺织服装周刊》杂志社 技术支持 中国纺织经济信息网
京ICP备11016217号-19 京ICP备11016217号-23 京ICP备11016217号-26
京公网安备 11010502048248号 京公网安备 11010502048247号 京公网安备 11010502048245号